Beat365中文官方网站
Chinese  |  Favorites 
 Beat365中文官方网站  新闻中心  师资队伍  人才培养  教育教学审核评估  党群工作  学工在线  招聘信息  下载专区 
  招聘信息
 
提示: 网站导航组件在当前页面和配置下,没有获得可显示的导航项。
  招聘信息
首页 > 招聘信息 > 正文
 

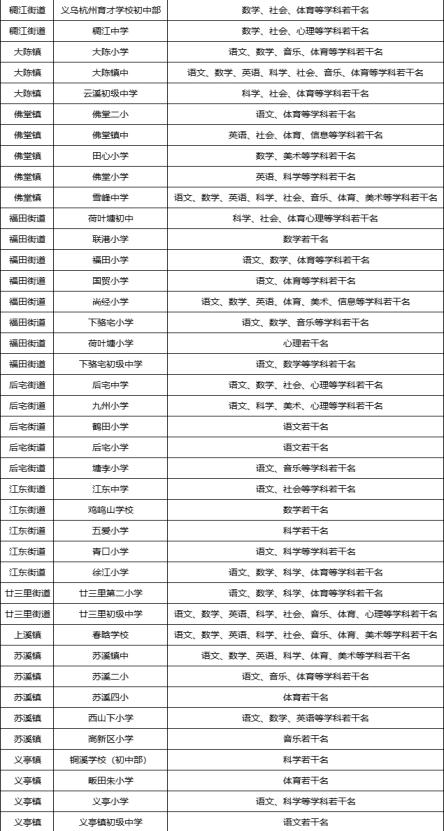
义乌市教育系统招聘校聘老师

日期: 2024-08-13 作者:  点击数:[]

招聘计划

义乌市教育系统公开招聘校聘老师引进基础教育“新苗人才”任职义乌办小学、中学教师

具体链接:https://mp.weixin.qq.com/s/6Dz11-8xCPG0axuCABCMow